Lean info
Inleiding
Doel van deze pagina
Deze pagina is bedoeld ter ondersteuning bij het uitwerken de diverse opdrachten die te vinden zijn binnen de Warehouse Community en is niet bedoeld om alle informatie over Lean weer te geven. Via de diverse filmpjes en informatieblokken kunt verder doorklikken naar externe partijen/specialisten over een bepaald onderwerp.
Korte introductie over Lean
Lean is een methodologie die zich richt op het maximaliseren van klantwaarde door het minimaliseren van verspilling.
Oorspronkelijk ontwikkeld in de Japanse auto-industrie, vindt het nu steeds meer toepassing in een groeiend aantal sectoren zoals de zorgsector en het onderwijs.
Lean streeft naar efficiëntie door activiteiten die geen waarde toevoegen, zoals overtollige voorraad en overproductie, te elimineren.
Door een nadruk op milieuaspecten helpt Lean ook bij het terugdringen van materiaalverspilling en energiegebruik.
Index Lean tools & oefenopdrachten
- Value Stream Mapping
- Sipoc
- Procesflow
- Ishikawa
- 5xWhy+1xHow
- Effort Impact Matrix
Value Stream Mapping VSM
Wat is het
Hoe kan ik een VSM zelf opstellen


Procesflow of stroomdiagram
Inleiding
Zodra je met een Value Stream “het grote plaatje” in beeld hebt gebracht kun je meer inzoomen op de afzonderlijke processen door deze uit te tekenen in procesflows of stroomdiagrammen.
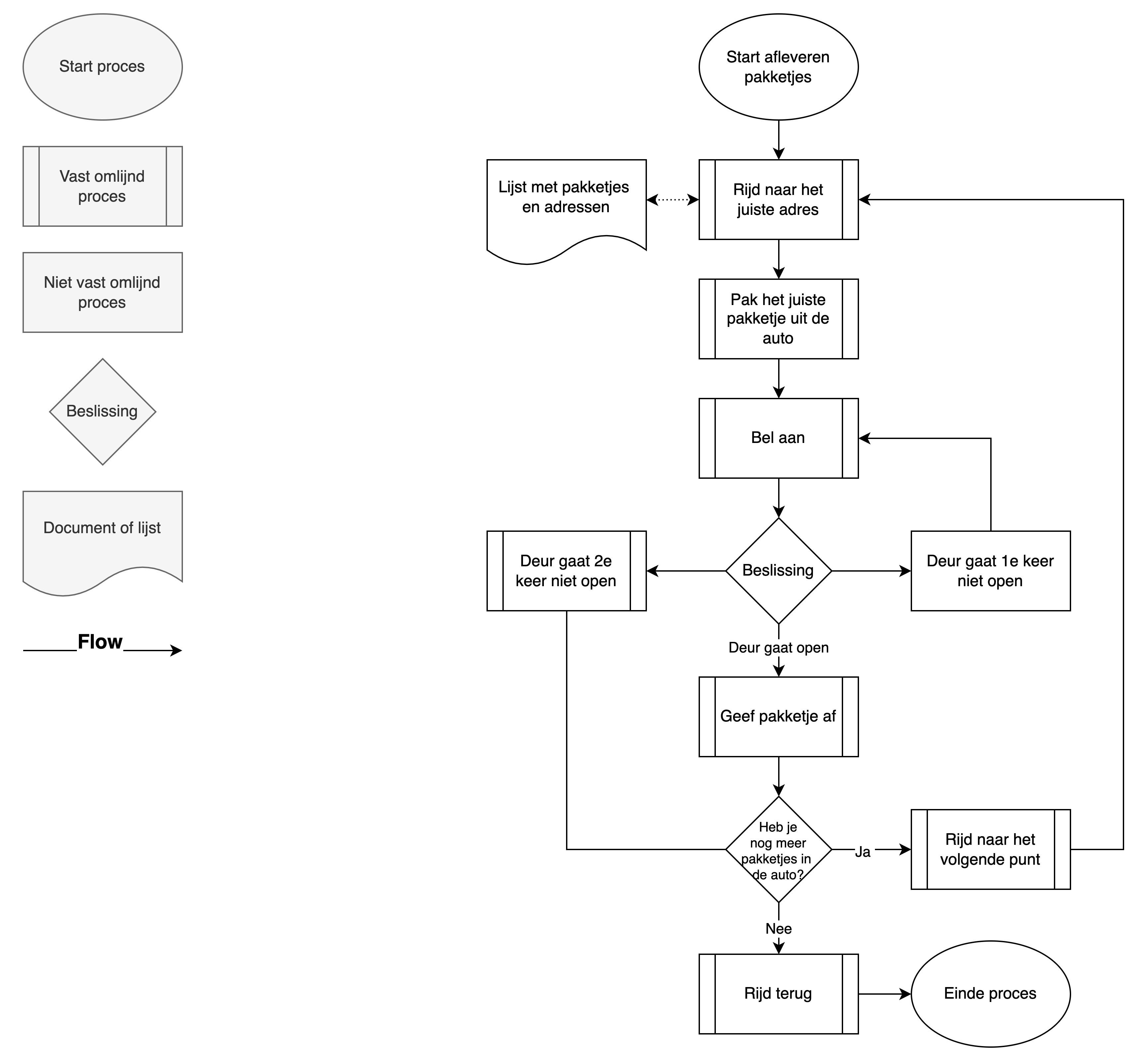
Het stroomdiagram is een instrument voor het helder weergeven van het verloop van een proces.
Een stroomdiagram is een plaatje van de afzonderlijke, op elkaar volgende stappen in een proces.
In een stroomdiagram worden gestandaardiseerde symbolen gebruikt.
Op de site van Diagrams.net kun je gratis stroomdiagrammen tekenen.
Je kunt jouw stroomdiagrammen op je eigen PC of in je eigen cloud opslaan.
Voorbeeld
Voor het afleveren van pakketjes is het volgende stroomschema ontworpen.

Met het programma op de site van Diagrams.net kun je gratis stroomdiagrammen tekenen
Visgraat- Ishikawa diagram
Inclusief Workshop

Visgraat of Ishikawa diagram
Wat is het?
- Het Visgraat- of Ishikawa- diagram is in 1960 ontwikkeld door Kaoru Ishikawa.
- Het model helpt bij het in kaart brengen (visualiseren en identificeren) van de oorzaken van een probleem.
- De structuur van het diagram lijkt op de graten van een vis.
- In de kop van de vis staat de probleemstelling.
- De graten van de vis representeren een categorie van probleemveroorzakers.
- Het model staat toe om categorieën (graten) toe te voegen.
- In de meeste gevallen wordt gestart met de 6 meest voorkomende categorieën
6 Meest voorkomende categorieën van probleemveroorzakers
6M Is een ezelsbruggetje om te onthouden welke veelvoorkomende categorieën er kunnen zijn.
De 6 M's (6 graten van de vis) staan voor;
- Materialen of producten
- Methoden of processen
- Medewerkers of mensen
- Middelen of technologie
- Management of metingen
- Milieu of omgeving
De Visgraat-Ishikawa Workshop staat onder de filmpjes
Links een korte introductie en rechts een uitgebreidere Ishikawa uitleg filmpje
Visgraat - Ishikawa Workshop
Doel en benodigdheden

Doel van de workshop
- Nader analyseren van een probleem
- In kaart brengen van gevolg en oorzaken voor dit probleem
- Informatie categoriseren ten behoeve van de volgende fase, het ontwerpen van een oplossing
- Kennismaken en leren toepassen van het Visgraat/Ishikawa model
Benodigdheden
- Heldere probleemstelling (plaats deze in de kop van de vis)
- Bijvoorbeeld: Voorkom misgrijpen in de noodvoorraad
- Bijvoorbeeld: Zorg voor een foutloos en klantvriendelijk retourproces
- Materiaal
- Whiteboard of Flipover met stiften
- Per groepje post-it briefjes met pen of potlood
Benodigde tijd
- Onderstaande opzet kan in ongeveer 45 minuten worden uitgevoerd
Info voor docenten
- Docenten kunnen hier een uitgewerkt Ishikawa voorbeeld downloaden
Opzet en werkwijze
Stap1: Inleiding workshop
- Leg het nut en belang uit van deze workshop
- Leg uit wat een Ishikawa-Visgraat diagram is
- Laat eventueel een van bovenstaande filmpjes zien
- Leg onderstaande aanpak uit
Stap 2: “Braindump”
- Doel is zoveel mogelijke probleemveroorzakers in kaart te brengen
- Werkwijze
- Laat elke deelnemer zo veel mogelijk probleemveroorzakers opschrijven, één per Post-it
- Tip: Laat ieder voor zich werken en verwijs voor inspiratie naar de probleemstelling
- Tijd: ±5 minuten
Stap 3: “Categoriseren”
- De workshopleider tekent een groot Visgraat Diagram op het bord
- Let op de 6 M's, zie bovenstaand voorbeeld
- Laat de deelnemers per toerbeurt hun Post-It in de juiste categorie plakken, laat ook toelichten
- Let op: Het kan voorkomen dat een veroorzaker in meerdere categorieën terugkomt, belangrijk is dan te bespreken wat de reden hiervan is
- Tijd: ±15 minuten
Stap 4: “Standaardiseren van termen/definities”
- Onder leiding van de workshopleider worden nu eenduidige namen of definities bedacht voor gelijkgestemde termen
- Bij elke “term” wordt nu besproken welke oplossing hierbij past.
- Hiervoor kun je de zogenaamde 5 Times Why methode toepassen.
- Vanuit de Lean praktijk is het gebleken dat na 5 keer de Waarom vraag te stellen het duidelijk wordt wat het echte probleem is en het inzicht ontstaat hoe je dit kunt oplossen.
- Tijd: ±15 minuten
Stap 5: Controleren en evalueren
- Bespreek met de groep het ingevulde Visgraat diagram
- Zijn alle categorieën en definities duidelijk?
- Laat de link leggen tussen de termen in de visgraat en het lopende project
- Hebben we nu voldoende informatie om ons probleem oplossen?
- Weten we nu wat een Ishikawa of Visgraat model is en kunnen we deze in het vervbolg toepassen?
- Tijd: ±10 minuten
Stap 6: Vervolgstappen
- Spreek af hoe we de informatie gaan benutten voor de volgende fase
- Maak eventueel een foto als naslagwerk, of mail de foto naar de groepjes
Deze pagina wordt regelmatig bijgewerkt
Ontvang automatisch de laatste updates gratis via LinkedIn
Of stel je vraag via info@warehouse-community.com