Projectblad Actielijn

Aan de bak-garantie Tilburg

Disclaimer

 

Doel van dit projectblad - “Living project document”

Loopbaan Oriëntatie en Begeleiding (LOB) programma voor kinderen woonachtig in NPLV postcodegebieden

  Toelichting op het NPLV project

  • Lees meer

  Wie zijn wij

Wij zijn het Nationaal Programma Leefaarheid & Veiligheid (NPLV) 

Sinds 2022 werken vijf ministeries, 19 gemeenten, bewoners en lokale partners over een periode van 20 jaar samen aan meer leefbaarheid, veilig­heid en het bieden van perspectief aan bewoners in 20 stedelijke gebieden. Dit gebeurt onder de noemer Nationaal programma Leefbaarheid en Veiligheid in de wijken (NPLV).

Uitvoeringsprogramma Tilburg NoordWest

Lees hier het volledige programma  

In Tilburg gaat het om de wijken (oud) Noord en West met als specifieke postcode's 5011, 5012, 5042, 5044 en 5049.

Het NLPV programma wordt aangestuurd door de Kernalliantie Tilburg en is mede mogelijk gemaakt met de Regiodeal-middelen. 

In februari 2024 is NPLV Tilburg Noord West gestart en het kent vier actielijnen onder de noemer GROW+V, wat staat voor;

  • Goede start
    • Een goede start bieden aan kinderen en jongeren in de stad, waarbij het kind en de jongere zelf centraal staan. Waarbij ze gezien, gehoord en gewaardeerd worden in hun dagelijkse leven op school, op het werk en in hun directe omgeving.
  • Ruimte om te leven
    • Het realiseren van een fijne ruimte om te leven. Een leefomgeving dien mensen als prettig ervaren en die uitnodigt tot sociaal en gezond gedrag.
  • Optimale kansen
    • Optimale kansen creëren voor iedereen, zodat iedereen gelijke kansen heeft om zijn talenten te ontwikkelen en werk te doen dat er toe doet.
  • Wereld die mij ziet
    • Een wereld die mij ziet staat voor een samenleving waar inwoners gezien, gehoord en gewaardeerd voelen.
  • Veilige omgeving

“Aan de Bak-Garantie” is een actielijn uit het uitvoeringsprogramma “Optimale kansen”.

  Wat is een Aan de Bak-garantie?

Sinds maart 2024 geven we in Tilburg invulling in eigen stijl aan het instrument Aan de Bak-garantie, met Rotterdam Zuid als voorbeeld. Met deze garantie zorgen we ervoor dat kinderen uit Tilburg Noord en West een opleiding kiezen die bij hen past en ze na afronding een kansrijk diploma ontvangen met baangarantie. Dit zorgt voor een goede start op de arbeidsmarkt. We voorkomen naams- of postcodediscriminatie en laten jongeren vroegtijdig kennismaken met beroepen en bedrijven in de buurt, de stad en de regio.

  Wat moeten we daarvoor regelen?

  • Om dit te bereiken is de ontwikkeling van vroegtijdige loopbaanoriëntatie op de basisschool (groep 7 en 8) in de NLPV-wijken noodzakelijk. En ook de inzet van verschillende bedrijven in de omgeving Kraaiven, Loven of Kanaalzone is daarbij onmisbaar.
  • Graag gaan we door met deze loopbaanoriëntatie op de drie vmbo-scholen in de wijken en de vmbo-school in Tilburg Zuid, waarbij ook weer de inzet van het bedrijfsleven belangrijk is. Denk hierbij aan korte (snuffel)stages, rondleidingen en bedrijfsbezoeken, gastlessen op school en het oplossen van kleine bedrijfsproblemen.
  • Ook op het MBO – wanneer de kinderen inmiddels student zijn – blijft de rol van het bedrijfsleven belangrijk om de combinatie van leren, proberen, werken en ervaren optimaal te benutten. In Tilburg is de ontwikkeling van dit instrument momenteel nog niet zover.

  Wat gaan we onder andere doen;

  • In het eerste jaar van de invoering van de Aan de Bak-garantie Tilburg Noord en West ligt de focus op vmbo-leerlingen. We willen gesprekspartner zijn voor decanen van de vmbo-scholen 2College Jozefmavo, 2College Cobbenhagenmavo, Campus013 en later wellicht ook nog vmbo De Rooi Pannen. Samen met hen bekijken we hoe de loopbaanoriëntatie beter vormgegeven kan worden. We onderzoeken welke bedrijven interessant zijn om te benaderen, bijvoorbeeld op basis van de gekozen profielen. In een latere fase doe we hetzelfde voor de 11 basisscholen in de NLPV-wijken.

 

  • We creëren een overzicht en netwerk van bedrijven uit Kraaiven, Loven, Kanaalzone en in de wijken. Wellicht te beginnen met de bedrijven die al actief zijn op bijvoorbeeld de Dag van de Techniek Tilburg of aangesloten zijn bij het OndernemersAkkoord Midden-Brabant. Dit zijn bedrijven met een groot sociaal hart die mogelijk graag bijdragen aan het het verbreden van de wereld van deze kinderen. Zij laten kinderen op verschillende momenten in hun schoolloopbaan dicht bij hun woonomgeving kennismaken met hun mooie bedrijf Samen met deze bedrijven maken we afspraken over hun inzet, werkwijze en betrokkenheid. 

 

  • Daarnaast gaat de aandacht naar misschien wel de belangrijkste groep: de leerlingen en studenten woonachtig in de NPLV-wijken. Deze jeugd wordt niet rechtstreeks benaderd vanuit de vmbo en mbo-scholen want zij mogen niet op naam- en adresniveau gegevens uitwisselen met ons. Omdat de Aan de Bak-garantie wijkgebonden is, loopt het contact met de leerlingen en studenten via een ander nog op te zetten spoor. Hoe dit proces gaat lopen wordt op deze pagina verder uitgewerkt.

 

  • We gaan activiteiten en evenementen organiseren met betrekking tot de Aan de Bak-garantie en zullen een website opzetten met actuele informatie en de mogelijkheden hoe leerlingen en bedrijven zich kunnen aanmelden.

  Interessante links

 

Mail voor het aandragen van mogelijk interessante links naar jeff@aandebakgarantietilburg.nl 

Tilburg NoordWest in cijfers

Lees hier het volledige Uitvoeringsprogramma NPLV Tilburg NoordWest

Samenhang tussen Onderwijs / LEA / NPLV / Kansrijke sectoren

Toelichting (moet worden uitgebreid)

Over de LEA

  • In onze Lokale Educatieve Agenda (LEA) schrijven we (de kinderopvang, het onderwijs en de gemeente Tilburg) op wat we de komende vier jaar samen willen bereiken voor de Tilburgse jeugd, onze kinderen en jongeren van nu en straks. Met als doel meer kansengelijkheid en inclusie.
  • Lees hier meer over LEA 

 

Toelichting project ROBO Logistiek / Human Capital Tafel / Midpoint

  • Initiatiefnemers; Human Capital Tafel Logistiek Midden Brabant, Stichting ROBO Transport & Logistiek en Midpoint Brabant
  • Doelstelling is het verhogen van de personele instroom richting de logistieke sector in Midden Brabant
  • Looptijd juli 2023 tot medio februari 2025
  • Projectleider Jeff van Hek
  • Link naar het meest relevante onderdeel van het project, klik hier

Synergie tussen beide projecten wordt weergegeven door onderstaande graphic.

 

 

# Kansrijke sectoren Midden Brabant ( Bron - UWV/SBB )

  • Logistiek
  • Techniek
  • Bouw
  • Onderwijs
  • Zorg
  • (Secundair - ICT / Dienstverlening)

Over welk gebied hebben we het? 

Op de kaart is te zien dat het gebied NoordWest topografisch gezien aan elkaar is verbonden door bedrijventerrein Kraaiven en door de zogenoemde Kanaalzone, een bedrijventerrein dat in overgang is naar een mix van wonen en werken. Omdat binnen het gebied NoordWest ook in verschillende wijken aan verschillende initiatieven gewerkt wordt, benoemen we deze buurten wanneer dat nodig is afzonderlijk van elkaar.

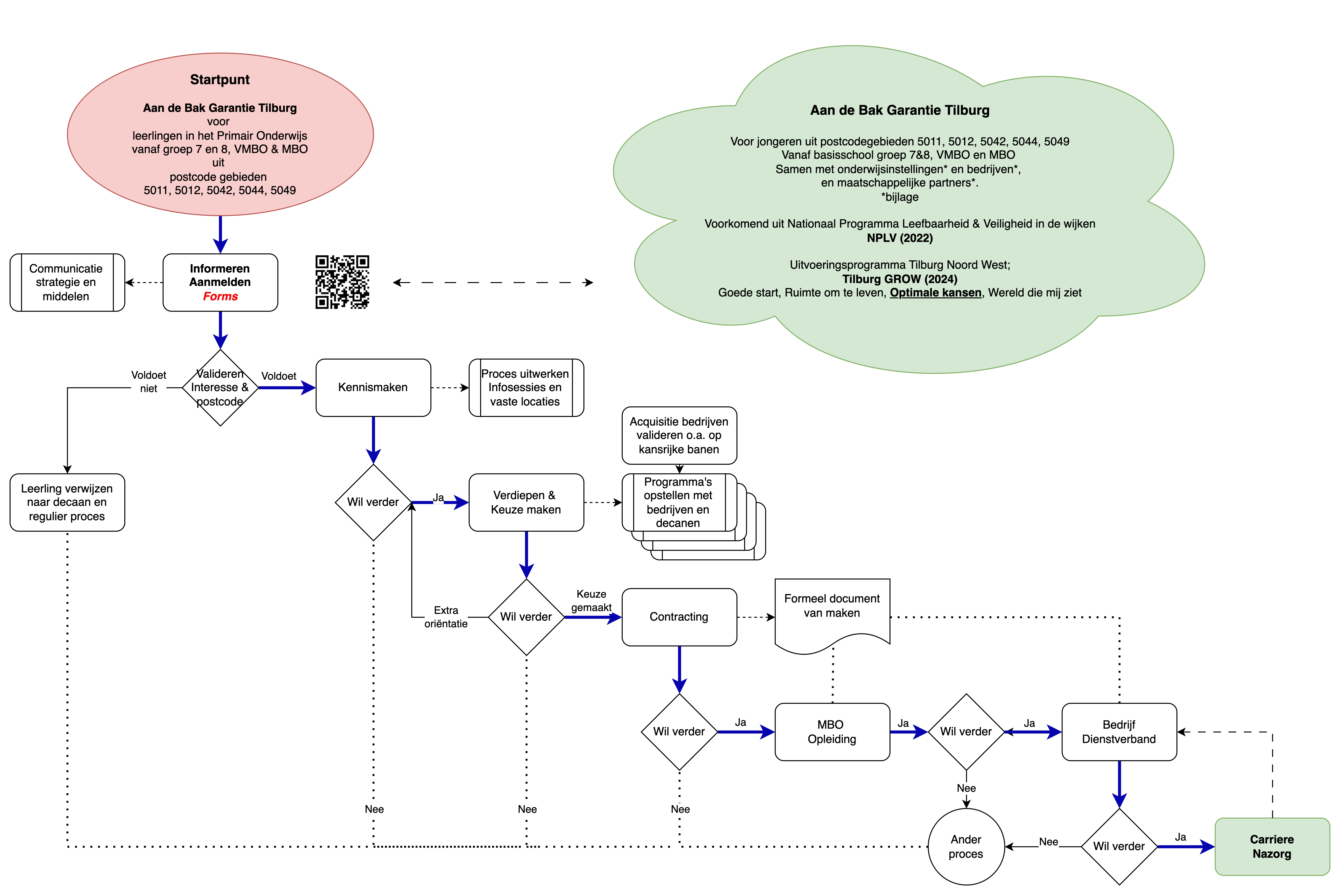
Aan de Bak Garantie

Procesflow “Customer Journey” op hoofdlijnen

Voor eventuele vragen kunt u zich wenden tot de projectleider jeff@aandebakgarantietilburg.nl 

Milestones & projectblokken

Gezien de aard van het project hebben opdrachtgever en projectleider gekozen voor een Agile projectaanpak met een 2 wekelijks overleg over voortgang en bijsturing. De projectleider bereidt de agenda voor en verzorgt de verslaglegging en benodigde rapportages.

 

 

 Milestones & projectblokken

Milestones

  • Half september → Lancering Aan de Bak-garantie Website
  • 16 oktober TTT → Toekomstig Techniek Talenten
    • Jaarlijks eendag-evenement waar alle, ruim 3.000 2e jaars VMBO leerlingen kennis kunnen maken bedrijven en activiteiten
    • → Mogelijkheid tot aanmelden AdB-garanties
    • Locatie Koepelhal Tilburg, organisator is Ontdekstation-013
  • December → 1e Aan de Bak-garantie successen
  • Januari 2025 → Starten met uitrollen AdB-garanties
  • Mei 2025 → Overall evaluatie met belangrijkste Stakeholders (doelgroepen)
  • Juni 2025 → Einde fase 1 (budget projectleider - 2 dagen/week)

Projectblokken

  • De blauwe blokken in de graphic representeren de belangrijkste projectblokken binnen het project
  • De aandachtsgebieden worden hieronder per blok verder uitgewerkt in de vorm van een “Living Document”
  • LET OP
    • Dit document wordt op basis van voortschrijdend inzicht door de projectleider continu bijgewerkt
    • Er kunnen geen rechten aan de inhoud van dit document worden ontleend

Voor eventuele vragen kunt u zich wenden tot de projectleider jeff@aandebakgarantietilburg.nl 

   Ontwikkeling Website

  • Planning
    • Week 36  02-09   Sneak preview screenshots
      • Concept voor lancering
        • Wat wordt de boodschap per doelgroep
          • Voor jou als leerling betekent dit …
          • Voor u als ouder betekent dit …
          • Voor u als bedrijf betekent dit …
          • Voor u als professional betekent dit …
        • Welke kanalen
    • Week 37  10-09  1e oplevering
      • Definitief plan voor lancering
      • Testen aanmeld mogelijkheden voor leerlingen en bedrijven
      • Sectoren & Bedrijven gepolst voor AdB garanties
    • Week 39  20-09  2e oplevering
      • Plan voor lancering inregelen
    • Week 40  01-10  Website live
    • Week 41 14-10 website en aanmeldingen operationeel
    • 16-10  TTT aanmeldingen

 

 

 

  Aan de Bak-garanties Projectoverdracht & opstarten

Klik hier voor meer informatie

Activiteiten deze fase

  • Kick-Off formeel 1 juli 2024
  • Overdracht Kwartiermakers informatie
  • Doelstelling project naar Rotterdams voorbeeld
  • Inlezen en inleven in het project en relevante GROW en NPLV projecten
  • Opzetten van een algehele procesflow/overview van het project
  • Achterhalen en verzamelen van relevante data
  • Creëren van bruikbare informatie vanuit de relevante data
  • Algehele project opzet in de vorm van bovenstaande procesflow
    • Op dit moment alle informatie “plotten” in de juiste aandachtsgebieden
    • Resultaat → Deze site → Plan van Aanpak → Agile “Living Document”
  • Ontwikkeling Websites
    • Vooralsnog wordt er gebruik gemaakt van de volgende 2 websites
      1. Deze website 
        1. Puur als ondersteunende functie voor het opzetten en uitvoeren van het programma
        2. Deze website wordt gehost, ontwikkeld en onderhouden door de projectleider
      2. De officiële AandebakgarantieTilburg.nl website
        1. Met als functie het informeren van alle stakeholders
        2. Planning live is begin september
        3. De  AandebakgarantieTilburg.nl  website wordt ontwikkeld door Impaccers
  • Opzetten project en uitvoering op basis van Lean Projectmethodiek
    • In begin wekelijks overleg over voortgang activiteiten en richting van het project 

Voor eventuele vragen kunt u zich wenden tot de projectleider jeff@aandebakgarantietilburg.nl 

  Doelgroepen en netwerken ontwikkelen

Klik voor meer informatie op onderstaande doelgroep

  Doelgroep 1 → Leerlingen → Gebruikers

Doelgroep betreft leerlingen die;

  1. Woonachtig zijn in de postcodegebieden → 5011, 5012, 5042, 5044 en 5049
  2. Leerzaam zijn op 
    1. de basisschool groep 7 of 8 of,
    2. leerzaam zijn op het VMBO of,
    3. leerzaam zijn op het MBO

 

Omvang doelgroep leerlingen schooljaar 2022-2025

  1.  Basisonderwijs in leerjaar 7 & 8
    1. Aantallen worden opgevraagd bij (Mondiaen, Xpect013, …)
      1. Bron → beperkte info via Scholen op de kaart
  1. VMBO404 leerlingen die nu 2024-2025 vanuit Basisonderwijs instromen
    1. Onderbouw → bepalend voor de vorm en inhoud van LOB informatie, grofweg oriënterend op sector 
    2. Bovenbouw → bepalend voor de vorm en inhoud van LOB informatie, grofweg oriënterend op bedrijf en beroep
      1. Bron → POVO013, zie verdere toelichting hieronder
  2. MBO → leerlingen per cohort
    1. 1e jaar (2024-25 → 490 leerlingen
    2. 2e jaar (2023-24 → 524 leerlingen)
    3. 3e jaar (2022-23 → 562 leerlingen)
    4. 4e jaar (2021-22 → 598 leerlingen)
      1. Bron; lijst Harm juni 2024 → link)

 

 Oorsprong (woongebieden) 404 VMBO leerlingen door nu naar het VMBO doorstromen (2024-2025)

Bron Dashboard POVO013

  • Woonachtig/verdeling 404 Leerlingen
    • 110 VMBO leerlingen woonachtig in Tilburg West
    • 130 VMBO leerlingen woonachtig in Tilburg Noord 1
    • 164 VMBO leerlingen woonachtig in Tilburg Noord 2
      • De wijken Tilburg Noord1, Tilburg Noord2 en Tilburg West 
        • Komen overeen met postcodegebieden:  5011,  5012,  5042,  5044,  5049

 

  • Oorsprong 404 Leerlingen vanuit het basisonderwijs waarvan:
    • 232 - Mondiaen  (91-Noord1, 141-Noord2)
    • 143 - Xpect013  (110-Tilburg West, 330-Noord2)
    • 72 - SIPO  (39-Noord1, 33-Noord2)
    • 56 - Kinderstad  (56-Noord2)

 

  • Doorstroom/instroom 404 Leerlingen naar de volgende VMBO scholen (leerjaar 2024-2025)
    • 95  Sg De Rooi Pannen
    • 79  Cobbenhagenlyceum (Havo-VWO)
    • 54  Cobbenhagen MAVO
    • 27  Koning Willem II College
    • 24  Theresialyceum
    • 22  Beatrix College
    • 18  Het Odulphuslyceum
    • 17  Josefmavo
    • 17  Reeshofcollege
    • 14  Praktijkcollege Tilburg
    • 12  Campus 013
    • 10  Ruivenmavo
    •   2  De Nieuwste School
    • 01  Durendaal
    • 12  Onbekend
  • Ondersteunende bronnen

  Voorlopige focus op de volgende doelgroepen

  • Lees meer
  • Zie ook de actielijst en voortgang onderaan dit artikel in rood
  1. VMBO → 1e jaars (2024-2025)
    1. Betreft 404 leerlingen die aan het begin staan van hun LOB traject
    2. Moeten nog worden geïdentificeerd
    3. Frisse LOB aanpak samen met decanen, docenten en bedrijven
  2. MBO “Low hanging Fruit”
    1. Starten met aanbieden/opsporen/informeren van de doelgroep
    2. Cohort 3e en 4e jaars → mogelijk eenvoudig (om) te labelen
    3. Cohort 1e en 2 jaars, AdB aanbieden zodra er proposities gereed zijn

  Jongeren (doelgroep) benadering

Onderstaande uitwerken

 

Voorlopige “Call to Action” link

 

 

  Doelgroep 1a → Ouders → Beïnvloeders

  • Moet verder worden uitgewerkt
  • Let op meertaligheid en inclusiviteit 

  Doelgroep 2 → Aanbieders → Bedrijven of sector/brancheorganisaties die kansrijke banen en ondersteunende activiteiten aanbieden

  Bedrijven

Voorstel sectoren (ook via ROBO tafels)

  • Techniek (FHI, …
  • Bouw (Bouwmensen)
  • Logistiek (VTL-STL, HCA, etc..) 
  • Zorg
  • Onderwijs

Acties →  verder uitwerken

  1. Hitlist van bedrijven opstellen in de doelgebieden (let op fietsafstanden)
  2. Keuzelijst Adb beroepen/vacatures, cafetariamodel propositie opstellen
  3. Low hanging Fruit - Crosscheck via actuele MBO stages → Showcases zoeken !!!!!

 

 

Meer informatie via sectorkamers SBB

Algemene informatie via sectorkamers SBB Link

  1. Techniek en gebouwde omgeving
  2. Mobiliteit, transport, logistiek en maritiem
  3. Zorg, welzijn en sport
  4. Handel
  5. ICT en creatieve industrie
  6. Voedsel, groen en gastvrijheid
  7. Zakelijke dienstverlening en veiligheid
  8. Specialistisch vakmanschap
  9. Entree

  Kansrijke banen

Bron kansrijke banen → Database UWV-SBB

Er zal een match gemaakt moeten worden tussen kansrijke banen en Crebonummers en bedrijven die kansrijke banen willen aanbieden

Zie volgende aandachtsgebied → “Proposities ontwikkelen”

  Doelgroep 3 → Facilitators → Onderwijsorganisaties die kansrijke baan opleidingen en ondersteunende activiteiten faciliteren

Netwerk opbouwen, informeren en onderhouden

  • Data via POVO-013
  • Basisonderwijs via koepels:
    • Mondiaen → afspraak staat
    • Xpect013 → contact loopt
    • SIPO → contact leggen, zie ook nieuwe locatie
    • Kinderstad → contact leggen
  • VMBO
    • Contacten lopen reeds via Decanenkring → afspraak met voorzitter wordt ingepland, zie actielijst
    • Speciale aandacht voor
      • 5 VMBO scholen die meeste instroom hebben (80-20 regel)
      • Zie actieliijst
  • MBO
    • Via ROBO's
  • Overige (commerciële) opleidingen → belangrijk voor AdB-garanties 
    • Schuurschool
    • STL

  Doelgroep 4 → Katalysatoren → Organisaties die dit project ondersteunen

Organisaties of groepen die dit project ondersteunen

Mail voor het aandragen van mogelijk interessante links naar jeff@aandebakgarantietilburg.nl 

       Zie onderstaand actieplan → alleen voor projectteam inzichtelijk

Aan de Bak-garantie → Proposities ontwikkelen

  Aan de Bak-garantie → Proposities ontwikkelen

Hoe hoe leggen we de Aan de Bak-garantie vast tussen de stakeholders ???

Wat zijn mogelijke proposities voor werkgevers, cafetariamodel opzetten

 

Zie bijhorende spreadsheet via Jeff

1e Successen Aan de Bak garanties

  1e Successen Aan de Bak garanties

Mikken op december 2024 voor eerste AdB-Garanties  

(zie Milestones & projectblokken)

Moet verder worden uitgewerkt

Eerst een aantal pilots goed uitwerken en valideren voordat we gaan uitrollen !!!

→  Graag showcases met strategische (NPLV Alliantie) partners !!!

→  Zie Low hanging Fruit MBO …

 

 

 

Uitrol Aan de Bak-garanties

  Uitrol Aan de Bak-garanties

Moeten verder worden uitgewerkt

  • Website
  • Customer Journey
  • Communicatiestrategie → Zie ook Jongeren Doelgroep benadering bij doelgroepen
  • On Boarding strategie
  •  

Optimaliseren Aan de Bak-garanties

  Optimaliseren

Optimaliseren van het gehele project zal volgens DMAIC principe

  • Define - Customer Journey evalueren
  • Measure - KPI's bepalen en meten
  • Analyze - Analyseren
  • Improve - Verbeter-roadmap opstellen
  • Control - Optimaliseren

 

Milestones & aandachtsgebieden

 

AandebakgarantieTilburg.nl

Voor eventuele vragen kunt u zich wenden tot de projectleider

jeff@aandebakgarantietilburg.nl